首页
Home
关于我们
Nav
产品中心
Nav
产品视频
Nav
新闻资讯
Nav
联系我们
Nav
公司简介
团队管理
质量控制
生产装备
生产车间
服务热线:18928919876 / 15118870599
产品详情
分享
|
在线客服
客服一
客服一
全自动口服液理瓶灌装旋盖收瓶生产线
18928919876
在线询价
上一个:
全自动灌装旋盖贴标生产线
下一个:
全自动瓶装灌装旋盖生产线
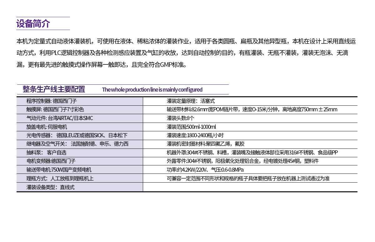
产品详情
地址:广东省广州市番禺区南村镇樟边村环村街130号101
电话:18928919876 15118870599
传真:020-80548051
邮箱:541323977@qq.com
网址:
https://guanxupack.1688.com
CONTACT US
联系我们
产品中心
产
品视频
关于我们
新闻中心
联系我们
立即咨询
18928919876
15118870599
全国服务热线
在线咨询